• Home
  • Chemistry
  • Astronomy
  • Energy
  • Nature
  • Biology
  • Physics
  • Electronics
  • New Study Shows Plants Adapt Immune Systems to Environmental Stressors
    New Study Shows Plants Adapt Immune Systems to Environmental Stressors

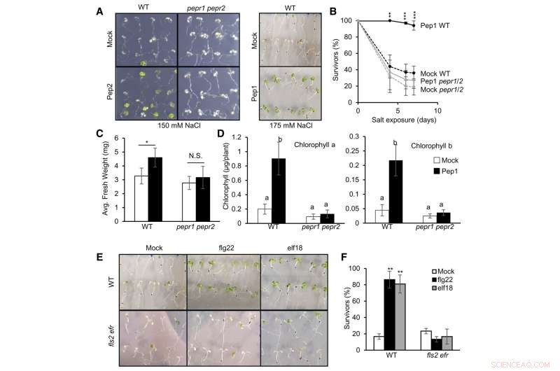
    Pattern recognition receptors confer salt stress tolerance in Arabidopsis thaliana following recognition of cognate damage-associated molecular patterns. A, Phenotype of A. thaliana seedlings after (left) 6 days of exposure to 150 mM NaCl and (right) 5 days of exposure to 175 mM NaCl, with or without Pep2 or Pep1 pretreatments. B, Survival rate (mean ± standard error of the mean [s.e.m.], n ≥ 50, two replicates) of seedlings after their exposure to 150 mM NaCl for the indicated duration, with and without 0.1 µM Pep1 pretreatment. Asterisks *** and ** indicate P < 0.001 and 0.01, respectively, using two-tailed t tests compared with the corresponding values of the mock-treated plants. C, Average fresh weights (mean ± s.e.m., n ≥ 30, four replicates) of seedlings after 5 days of exposure to 150 mM NaCl, with and without 0.1 µM Pep1 pretreatment. An asterisk (*) indicates P < 0.05 using two-tailed t tests compared with the corresponding values of the mock-treated plants; N.S. = not significant. D, Chlorophyll contents (mean ± s.e.m., n ≥ 30, four replicates) in seedlings after 5 days of exposure to 150 mM NaCl, with and without 0.1 µM Pep1 pretreatment. Letters above bars indicate P < 0.05 using Tukey’s honestly significant difference (HSD) tests. E, Phenotype of seedlings after 5 days of exposure to 175 mM NaCl, with or without 0.1 µM of flg22 or elf18 pretreatment. F, Survival rate (mean ± s.e.m., n ≥ 20, two replicates) of seedlings after 6 days of exposure to 175 mM NaCl, with and without 0.1 μM flg22 or elf18 pretreatment. Asterisks (**) indicate P < 0.01 using Tukey’s HSD tests compared with the value of mock-treated wild-type (WT) plants. Credit: Molecular Plant-Microbe Interactions

    When we think of plants, the phrase "stressed out" doesn't typically come to mind. They are, after all, exempt from paying bills and tackling existential questions. However, environmental changes—both living (biotic) and nonliving (abiotic)—generate significant stressors for plants. New methods to improve plant tolerance and immunity amid climate change are therefore critical.

    When a plant's cell-surface immune receptors detect molecular cues announcing biotic invaders (such as bacteria, fungi, insects, or others), they form receptor complexes with partner proteins, signaling the cellular defense against pathogens. Some of these molecular cues are also generated when abiotic stressors damage plant cells. They include damage-inducible peptides or cellular debris, indicative of plant damage. This immunity signaling in response to abiotic stress lacked clear governing principles and mechanisms prior to a recent study led by Eliza Loo of Nara Institute of Science and Technology.

    The results, published in a new Molecular Plant-Microbe Interactions special focus issue, show how immunity signaling can also enhance plant tolerance to abiotic stressors such as high salinity. Corresponding author Yusuke Saijo comments that "immune receptor pre-activation allows plants to increase the amplitude and gene repertoire of salt-inducible gene expression reprogramming when exposed to high salinity," which helps enhance salt tolerance.

    Surprisingly, they found that immune receptors and signaling components conferred salt tolerance even in plants challenged by non-pathogenic microbes. This suggests that plants can sense and initiate adaptive responses to abiotic stresses—upon detecting alterations in cues presented by plant-inhabiting microbes along fluctuations in environmental conditions—and acquire a broad range of stress tolerance tactics.

    "The findings broaden our view of how plants sense and adapt to environmental changes, in particular salt and osmotic stress threatening crop production in agriculture. It also raises a new idea that immune receptors monitor plant-inhabiting microbes, thereby regulating plant adaptation to the environment beyond biotic interactions," explains Saijo. Our global food supply depends on the health of plants and their ability to overcome stressors.

    This lays the foundation for further studies linking biotic and abiotic stress signaling in plant sciences. Understanding the deeply complex relationship between plants and the living and non-living environment that surrounds them is essential to promoting plant health and, ultimately, human health. + Explore further

    Discovery of the interactions between plants and arbuscular mycorrhizal fungi




    Science Discoveries © www.scienceaq.com