• Home
  • Chemistry
  • Astronomy
  • Energy
  • Nature
  • Biology
  • Physics
  • Electronics
  • Cultural Impact of Trauma in Switzerland: A New Study
    Cultural Impact of Trauma in Switzerland: A New Study
    Credit: PLOS ONE (2024). DOI: 10.1371/journal.pone.0301645

    The heavy impact of traumatic experiences can differ depending on culture and geography. According to a new study from the University of Zurich, the culture-specific sequelae of trauma found in Switzerland align with the norms of a competitive and individualistic society. Post-traumatic coping strategies in Switzerland tend to involve closer connections to nature.

    The clinical study by the Department of Psychology at the University of Zurich investigated the impact of traumatic events on Swiss people from a psycho-cultural perspective. In the study, published in PLOS ONE, Swiss trauma survivors and health care professionals in a focus group setting reported on culture-specific trauma responses.

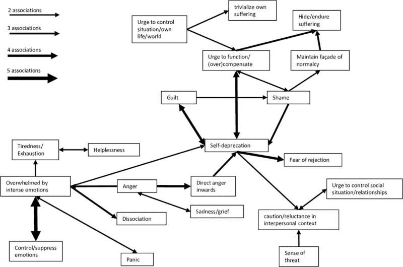
    While many of the observed post-traumatic changes corresponded to the known pattern of complex post-traumatic stress disorder, reflecting a cross-cultural phenomenon, other effects of trauma can be seen in the context of the Swiss worldview.

    Following the cultural script

    When it comes to culture-bound responses, participants often reported post-traumatic changes that impact individual performance. These include the belief that one has to stay functional at any cost and overcompensate for one's own shortcomings, the urge to remain in control, and the tendency to play down one's own suffering.

    Swiss people who have experienced trauma tend to push themselves hard in order to live up to perceived standards and expectations: being productive members of society, for example, or holding down a job and avoiding dependence on welfare.

    "Our findings are consistent with the core values of Swiss society, which places great emphasis on individual performance and success," says first author Rahel Bachem. "Switzerland also scores high on individualism, which means that independence, freedom to make one's own decisions and the self-directed pursuit of personal goals are all highly valued."

    The results of the study also point to the tendency of Swiss trauma survivors to direct their anger inward at themselves rather than outward toward others. This has to do both with pronounced feelings of self-devaluation, in which the self is devalued as opposed to others, and with the pressure to conform that people feel in Swiss society, in which open expressions of anger are stigmatized as deviant behavior.

    Participants in the study reported that although they face numerous psychological difficulties, they have also experienced positive changes in connection with their trauma. Changes of this kind are referred to as posttraumatic growth. Swiss trauma survivors described cultivating a more conscious and intense connection with nature—a culture-specific form of post-traumatic growth that can be understood as an important resource in Swiss culture.

    More information: Rahel Bachem et al, A new approach to cultural scripts of trauma sequelae assessment: The sample case of Switzerland, PLOS ONE (2024). DOI: 10.1371/journal.pone.0301645

    Journal information: PLoS ONE

    Provided by University of Zurich




    Science Discoveries © www.scienceaq.com