• Home
  • Chemistry
  • Astronomy
  • Energy
  • Nature
  • Biology
  • Physics
  • Electronics
  • Vessel-Targeted Gold Nanoparticles for Brain Cancer Drug Delivery: A Promising Approach
    Vessel-Targeted Gold Nanoparticles for Brain Cancer Drug Delivery: A Promising Approach
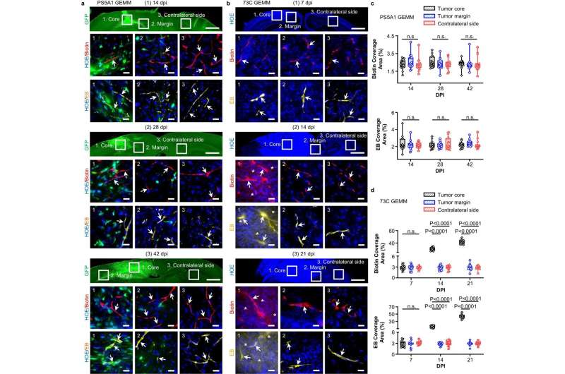
    PS5A1 GEMM has an intact BBTB, and 73 C GEMM shows heterogeneous loss of BBTB integrity during disease progression. a Characterization of the BBTB permeability in PS5A1 GEMM using EZ-link biotin (Biotin, red, 660 Da) and Evans blue (EB, yellow, 66 kDa when bound to albumin) at 14-, 28-, and 42-days post injection (dpi). The tumor cells express GFP, and the cell nuclei are indicated by Hoechst staining (HOE, blue). The ROIs selected are (1) tumor core, (2) tumor margin, and (3) contralateral side with no tumor. The scale bars represent 1 mm in the top panel and 20 µm in the bottom panels. The blood vessels are indicated by arrows. b Characterization of the BBTB permeability in 73 C BBTB using EZ-link biotin (Biotin, red) and Evans blue (EB, yellow) at 7–21 dpi. The cell nuclei are indicated by Hoechst staining (HOE, blue). The ROIs selected are (1) tumor core, (2) tumor margin, and (3) contralateral side with no tumor. The blood vessels are indicated by arrows, and the dye leakage is indicated by asterisks. The scale bars represent 1 mm in the top panel and 20 µm in the middle and bottom panels. c, d The quantification of biotin and Evans blue coverage in PS5A1 and 73 C GEMMs by area fraction. Data are expressed as Mean ± SD. N = 15 images from 3 mice. Data in the box and whisker plots are given from the minima to maxima, the bounds of the box represent the 25th percentile and 75th percentile, and the middle line of the box is the median. Data were analyzed by One-way ANOVA followed by Tukey’s multiple comparisons test. n.s. represents no significant difference. Source data are available as a Source Data file. Credit: Nature Communications (2023). DOI: 10.1038/s41467-023-40579-1

    A technique developed by University of Texas at Dallas and UT Southwestern Medical Center researchers to deliver medication through the blood-brain barrier has shown promise in a preclinical study for treating glioblastoma, the most common human brain cancer.

    The researchers demonstrated the method in mice in a study published in Nature Communications.

    Glioblastoma is an aggressive brain cancer that affects about 12,000 people annually in the U.S.; patients have a median survival of 15 to 18 months after diagnosis. Current treatments, which include surgery, chemotherapy and radiation, are largely ineffective. It is difficult to get chemotherapy into glioblastoma tumors because most medications will not pass through the blood-brain barrier, which is a unique property of blood vessels in the brain that restrict and actively prevent substances in the bloodstream from reaching the brain parenchyma.

    The barrier acts like a highly selective filter and protective barrier for the brain, said co-corresponding author of the study Dr. Zhenpeng Qin, associate professor of mechanical engineering and Fellow, Eugene McDermott Professor in the Erik Jonsson School of Engineering and Computer Science.

    "The biggest challenge to treat any brain disease is this barrier. It's amazing; it's only a micron thick, but it prevents 98% of molecules from getting inside the brain," Qin said. By comparison, the diameter of human hair is 70 microns.

    Qin collaborated with UT Southwestern colleagues Dr. Robert Bachoo, co-corresponding author and associate professor of neurology and internal medicine, and Dr. Elizabeth Maher, professor of internal medicine and neurology. The research involved genetically engineered mice that had mutations found in human glioblastoma patients.

    Qin's drug-delivery method relies on co-delivering medication with vessel-targeted gold nanoparticles, which are injected into the bloodstream. From an external source, researchers apply short laser pulses, which pass through the mouse skull and activate the gold nanoparticles. This activation generates thermomechanical waves and briefly makes the blood-brain barrier permeable, allowing medication to reach its target. In their experiments, researchers used paclitaxel, a chemotherapy drug used to treat ovarian, breast and lung cancers, which was abandoned for potential use against brain cancer because, on its own, the drug molecule does not cross the barrier.

    The study demonstrated that the new approach overcame the barrier, although years of research will be needed before the method can be tested in humans. Further preclinical studies are ongoing.

    "The tumors shrank in size, and we expanded survival by more than 50%," Qin said. "We hope this will lead to expanded therapeutic options for treating diseases in the brain and central nervous system."

    More information: Qi Cai et al, Optical blood-brain-tumor barrier modulation expands therapeutic options for glioblastoma treatment, Nature Communications (2023). DOI: 10.1038/s41467-023-40579-1

    Journal information: Nature Communications

    Provided by University of Texas at Dallas




    Science Discoveries © www.scienceaq.com