• Home
  • Chemistry
  • Astronomy
  • Energy
  • Nature
  • Biology
  • Physics
  • Electronics
  • Nanoparticles Boost Cancer Vaccine Efficacy: A Breakthrough in Immunotherapy
    Nanoparticles Boost Cancer Vaccine Efficacy: A Breakthrough in Immunotherapy
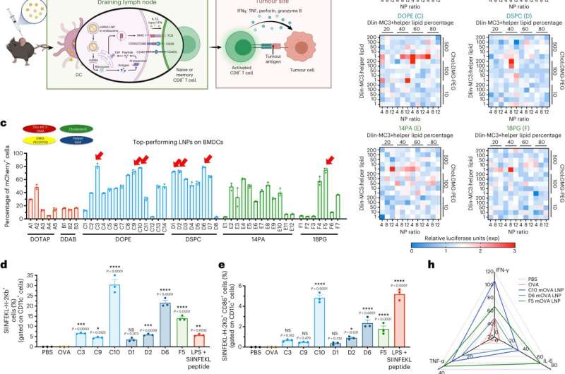
    In vitro screening of mRNA lipid nanoparticles for the transfection and induction of antigen presentation and maturation in DCs. Credit: Nature Biomedical Engineering (2023). DOI: 10.1038/s41551-023-01131-0

    Johns Hopkins researchers have identified minuscule particles that supercharge therapeutic cancer vaccines, which train the immune system to attack tumors. These new lipid nanoparticles—tiny structures made of fat—not only stimulate a two-pronged immune system response that enhances the body's ability to fight cancer but also make vaccines more effective in targeting tumors.

    "This research marks a pivotal turning point in our understanding of how lipid nanoparticles can be harnessed to optimize anticancer immunity," said Hai-Quan Mao, director of Johns Hopkins' Institute for NanoBioTechnology and professor in the Whiting School of Engineering's Department of Materials Science and Engineering. "Our findings unlock new avenues for enhancing the efficacy of RNA-based treatments for cancer and infectious diseases."

    The team's results appear in Nature Biomedical Engineering.

    Lipid nanoparticles, made famous for their use in delivering messenger RNA in COVID-19 vaccines, have gained attention as carriers in cancer immunotherapy. Previous research focused on optimizing lipid nanoparticles to trigger a strong response by T helper 1 cells, cells that enable the immune system to identify and attack cancerous cells.

    Using a new screening method, Mao and Yining Zhu, a biomedical engineering Ph.D. candidate, and collaborator Sean C. Murphy, professor of pathology at the University of Washington, fine-tuned the composition of lipid nanoparticles to customize and maximize immune-response activation. They identified lipid nanoparticles that generated responses simultaneously using two parallel pathways to present tumor antigens to both Th1 and Th2 cells, another type of helper cell.

    The team also combined lipid nanoparticles with "checkpoint inhibitor treatment," a type of cancer immunotherapy drug that helps the immune system recognize and attack cancer cells. These inhibitors block "checkpoints:" molecules on immune cells that either stimulate or inhibit an immune response. Cancer cells sometimes evade these checkpoints and thus go undetected by the immune system. The Mao team's LNPs enhance the therapeutics' ability to reduce tumor size and extend patient survival time.

    The researchers say that their study is unique because it demonstrates that lipid nanoparticles can boost both Th1 and Th2 responses, producing coordinated attacks on cancer by multiple immune cell types.

    "This dual-attack approach represents a new advance in cancer treatment," Zhu said.

    More information: Yining Zhu et al, Screening for lipid nanoparticles that modulate the immune activity of helper T cells towards enhanced antitumour activity, Nature Biomedical Engineering (2023). DOI: 10.1038/s41551-023-01131-0

    Journal information: Nature Biomedical Engineering

    Provided by Johns Hopkins University




    Science Discoveries © www.scienceaq.com