• Home
  • Chemistry
  • Astronomy
  • Energy
  • Nature
  • Biology
  • Physics
  • Electronics
  • Targeted Nanoliposomes Empower Immune Cells to Combat Cancer
    Targeted Nanoliposomes Empower Immune Cells to Combat Cancer

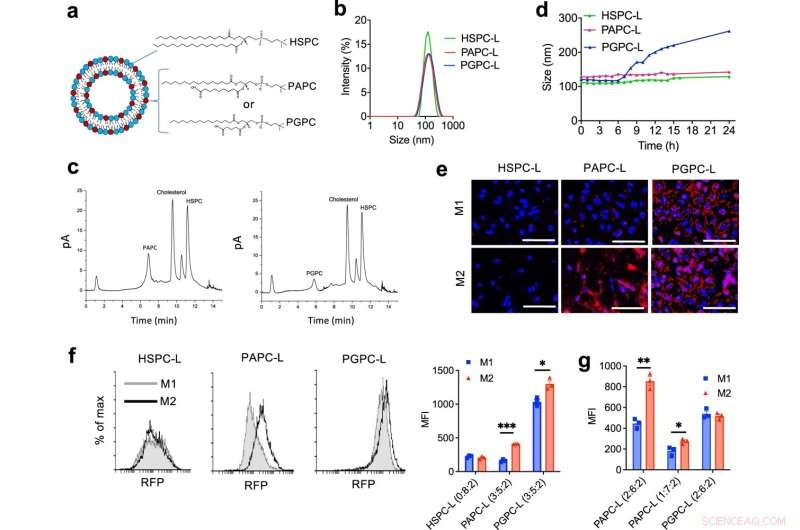
    Characterization and uptake of M2-targeted nanoliposomes. a Representative illustration of nanoliposomes showing incorporation of HSPC, PAPC and PGPC phospholipid. b Typical histogram showing the size distribution of HSPC nanoliposomes (HSPC-L, HSPC:Cholesterol = 8:2), PAPC-L (PAPC:HSPC:Cholesterol = 3:5:2) and PGPC-L (PGPC:HSPC:Cholesterol = 3:5:2) obtained from dynamic light scattering method. c Typical chromatogram of lipid mixtures isolated from PAPC-L and PGPC-L, analyzed using ultra-high performance liquid chromatography (uHPLC) with corona charged aerosol detector (CAD). d Stability analysis of nanoliposomes using size measurement in culture media at 37 °C during 24 h. e–g Representative fluorescent images of cellular uptake of 1,1′-dioctadecyl-3,3,3′,3′-tetramethylindocarbocyanine (DiI)-containing HSPC-L, PAPC-L and PGPC-L by M1 and M2 differentiated macrophages from THP-1 monocytes at t = 2 h. Blue: DAPI, Red: nanoliposomes labeled with DiI, scale bar = 50 µm. f Representative flow cytometry histograms and liposomal uptake (mean fluorescent intensity (MFI)) of HSPC-L, PAPC-L (3:5:2) or PGPC-L (3:5:2) by M1 and M2 macrophages after incubation for 2 h (left to right: ***p = 0.000037, *p = 0.012). g Liposomal uptake (MFI) of PAPC-L (2:6:2, 1:7:2) or PGPC-L (2:6:2) by M1 and M2 macrophages after incubation for 2 h (left to right: **p = 0.0013, *p = 0.031). Data represent the mean + standard error of the mean (SEM) from three independent experiments. Statistical analysis was performed with Multiple unpaired t-tests with correction for multiple comparisons using the Holm–Sidak’s method. Credit: Nature Communications (2022). DOI: 10.1038/s41467-022-32091-9

    Scientists in the department of Advanced Organ Bioengineering and Therapeutics (Faculty of S&T, TechMed Centre) recently published a novel cancer immune therapy in the scientific journal Nature Communications. In their research, Prof Dr. Jai Prakash and his team developed newly designed nanoparticles which can target the body's immune cells to turn them against cancer.

    In cancer research, it has been increasingly known that tumor cells can change the alliance of some specific macrophages to help the tumor grow. "Macrophages are cells that act like the vacuum cleaners of your immune system. Normally they catch intruders and destroy them, but tumor cells can hijack these cells to help them spread throughout the body," Prakash explains.

    Prakash and his team designed nanoparticles that train these tumor-supporting "bad" macrophages into cells that will fight tumors. However, these tiny (100–200 nanometer diameter) cell-like structures first have to find the macrophages before they can start the training. Prakash says, "It was one of the questions we tried to answer with this research: How do we get our nanoparticles at the right location and to the right macrophage."

    To solve this challenge, the researchers had to alter the nanoparticles. The nanoparticles consist of a double layer of specific lipids (phospholipids) called nanoliposomes. These lipids have long tails that like to stick together in between the double layer. "We replaced some of the lipids to ones with a slightly shorter charged tail that can 'flip' to the outer surface," Prakash explains. The bad macrophages can recognize these flipped tails and then eat up the whole particle.

    "When we knew how to target the bad macrophages, it became time to train them into fighting the tumor again," Prakash says. The researchers added a small component of the bacterial cell wall, which can train macrophages, to the "tail-flipping" nanoliposomes in the double layer wall of these nanoparticles. These molecules are then also taken up by the bad macrophages which subsequently train them to kill cancer cells. Targeting this compound this way prevents it from being recognized by the wrong cells and thus prevents damage to other parts of the body.

    In the publication, the researchers not only show that the hijacked macrophages can be retrained to fight the cancer cells again, inhibiting the tumor growth by 70% in breast tumor mouse models. "In our mice, the therapy prevented metastasis, the ability of cancer cells to spread through the body," Prakash says. The trained macrophages prevented the tumor cells from "preparing" lung tissue to host tumor cells—a process before metastasis. When a tumor cell arrived in the lungs, the tissue wasn't ready and the tumor cell couldn't start a new tumor. + Explore further

    A new pathway to shrink cancerous tumors through body's immune cells




    Science Discoveries © www.scienceaq.com