• Home
  • Chemistry
  • Astronomy
  • Energy
  • Nature
  • Biology
  • Physics
  • Electronics
  • Super-Resolution Vibrational Microscopy with STED-SREF
    Super-Resolution Vibrational Microscopy with STED-SREF

    a, Energy diagram of STED-SREF. b, Spectroscopy configuration of STED-SREF. The nitrile mode of Rhodamine 800 (Rh800) is used here. c, SREF/STED-SREF imaging of Rh800 stained E. coli cells with pump wavelengths set at 836 nm (off resonance of the nitrile mode) and 838 nm (vibrational resonance of the nitrile mode). Direct coupling of stimulated emission depletion (STED) with SREF imaging fails to achieve desired resolution improvements. The anti-Stokes fluorescence background (shown in SREF pump=836 nm) has an undesired role in preventing direct adoption of super-resolution fluorescence technique. Credit: Hanqing Xiong†, Naixin Qian†, Yupeng Miao, Zhilun Zhao, Chen Chen, Wei Min.

    True super-resolution imaging beyond the diffraction limit remains a major challenge for far-field Raman microscopy especially in biological applications. Harnessing Stimulated Raman Excited Fluorescence (SREF) as an ultrasensitive vibrational contrast, a team at Columbia University has recently invented a novel super-resolution vibrational microscopy. Their new method opens up super-resolution, nanometer-spectral-resolution multicolor vibrational imaging of biological systems.

    It has been a long pursuit to develop super-resolution imaging techniques for Raman microscopy, which has intrinsic advantages of chemical specificity over its fluorescence counterpart. Despite the perceived importance and extensive research efforts, true super-resolution (defined as diffraction-unlimited) Raman imaging of biological systems in the optical far-field remains challenging due to the deficiency in sensitivity for conventional Raman scattering. Consequently, those reported super-resolution vibrational imaging methods are based on excitation saturating, depleting, or high-order nonlinearity of the Raman transitions. These require extremely intense laser power in order to achieve a moderate resolution improvement (often less than a factor of 2), which inhibits its utility for biological application.

    In a new paper published in Light: Science & Applications, a team of scientists, led by Professor Wei Min from Columbia University, USA, has developed a novel super-resolution vibrational microscopy harnessing Stimulated Raman Excited Fluorescence (SREF) as an ultrasensitive vibrational contrast. SREF couples the vibrational excitation with fluorescence detection and enables all-far-field Raman spectroscopy with sensitivity down to single-molecule. However, direct coupling of stimulated emission depletion (STED) with SREF imaging fails to achieve super-resolution imaging due to the presence of the anti-stokes fluorescence background, which cannot be depleted by the STED beam.

    Super-Resolution Vibrational Microscopy with STED-SREF

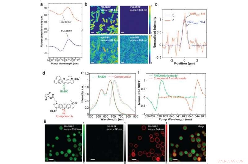
    a, the raw SREF spectrum of Rh800 nitrile mode acquired by conventional SREF excitation (red curve) and corresponding background-free FM-SREF spectrum acquired by FM-SREF excitation. b, the FM-SREF imaging and electronic pre-resonance stimulated Raman scattering (epr-SRS) imaging of Rh800 stained E. coli cells. c, the corresponding intensity distribution for FM-SREF and epr-SRS along the corresponding white dashed lines in (b). d, chemical structures of the two SREF dyes employed. e, the absorption spectra (solid curves) and emission spectra (dash curves) of the two dyes in water, which are not resolvable for conventional fluorescence spectroscopy. f, the FM-SREF spectra of the nitrile modes of the two dyes. g, multicolor FM-SREF imaging of S. cerevisiae cells. Credit: Hanqing Xiong†, Naixin Qian†, Yupeng Miao, Zhilun Zhao, Chen Chen, Wei Min.

    In this new work, the team devised a frequency-modulation (FM) strategy to remove this broadband background. By temporally modulating the excitation frequency on- and off- the targeted vibrational resonance but still within the background's broad linewidth, they can generate an intensity modulation on the pure vibrational signal (but not on the background). The background-free vibrational signal can be subsequently demodulated by a lock-in detection. Comparing with the typical raw SREF spectrum, the spectrum acquired by FM-SREF represents the pure SREF signal, which enables high-contrast background-free SREF imaging. They further synthesized new isotope-edited SREF dyes to facilitate multicolor FM-SREF biological imaging with sharp vibrational contrast. Two vibrational colors are separated by FM-SREF with minimal cross-talk, which is nearly impossible by conventional fluorescence microscopy. Such chemical specificity of vibrational imaging has unique advantages for multiplexed optical imaging.

    Super-Resolution Vibrational Microscopy with STED-SREF

    a, the system diagram of STED-FM-SREF microscopy. b, imaging of the same Rh800-stained E. coli cells by FM-SREF microscopy and STED-FM-SREF microscopy and the corresponding intensity distributions along the dash lines. c, imaging of the same compound-A-stained Cos7-cell nucleus by FM-SREF microscopy and STED-FM-SREF microscopy and the corresponding intensity distributions along the dash lines. Credit: Hanqing Xiong†, Naixin Qian†, Yupeng Miao, Zhilun Zhao, Chen Chen, Wei Min.

    Finally, by integrating STED with background-free FM-SREF, they accomplished high-contrast super-resolution vibrational imaging with STED-FM-SREF, whose spatial resolution is only determined by the signal-to-noise. They demonstrated more than two times resolution improvement in biological systems with moderate laser excitation power. With future optimization on the instrumentation and imaging probes, STED-FM-SREF microscopy is envisioned to aid a wide variety of biological applications, with its superb resolution, high sensitivity, unique vibrational contrast, and biocompatible excitation power.


    Science Discoveries © www.scienceaq.com