• Home
  • Chemistry
  • Astronomy
  • Energy
  • Nature
  • Biology
  • Physics
  • Electronics
  • MOF-Based Multicolor Single-Mode Microlaser for Precision Photonics
    MOF-Based Multicolor Single-Mode Microlaser for Precision Photonics

    a, the schematic synthesis of hierarchically dye-assembled hybrid ZJU-68 microcrystals. b-i, the optical micrographs of ZJU-68 (b) and hierarchically dye-assembled ZJU-68 microcrystals (c-i), scale bar, 10 μm. Credit: Huajun He, Yuanjing Cui, Hongjun Li, Kai Shao, Banglin Chen and Guodong Qian

    Since different tissues, cells or biochemicals have different (such as optical, thermal and acoustic) responses to different wavelengths of light, a light source with visible to near-infrared (NIR) multi-color output provides the fundamentals for multi-modal/multi-dimensional sensing/imaging. On the other hand, the polarization properties of light provide an opportunity for the analysis and processing of scattered light signals and can also help to obtain rich structural information in biological materials. In addition, single-mode micro-nano lasers meet the application requirements of miniaturized photonic devices with high information accuracy, avoiding false signals and overlapping interference of different optical signals, which have the potential to achieve targeted sensing/imaging of various cells and molecules when combined with multi-color output characteristics. If a material can combine the advantages of broadband multi-color output, polarization and single-mode micro-nano lasing, it is very useful for multi-mode miniaturized biochemical sensing or imaging, but there is no report of corresponding materials to date.

    In a new paper published in Light Science & Applications, a research group led by Professor Guodong Qian from State Key Laboratory of Silicon Materials, Cyrus Tang Center for Sensor Materials and Applications, School of Materials Science and Engineering, Zhejiang University, China have reported the hierarchical assembly of different dye molecules based on a homoepitaxy process in a host-guest hybrid metal-organic framework (MOF) micro-resonator to achieve up to three-wavelength single-mode polarized lasing in green, red and NIR. The segmented and oriented assembly of different dye molecules within the MOF microcrystal (named ZJU-68) acting as a shortened resonator, help to achieve dynamically controllable multi-color single-mode lasing with a low three-color-lasing threshold of ~1.72 mJ/cm2 and degree of polarization > 99.9%. Furthermore, the resulting three-color single-mode lasing possesses the largest wavelength coverage of ~186 nm (range from ~534 nm to ~720 nm) ever reported. The researchers summarized their ideas:

    "It is well known that the spatial confinement effect of the metal-organic framework can greatly reduce the aggregation-caused quenching (ACQ) of organic dye systems. However, when we need to load different dye molecules to broaden the emission band, how should we try to avoid their adverse energy transfer between each other, especially for the lasing system that requires extremely large optical gain? Fortunately, we found one of the solutions, that is the combination of in-situ assembly and epitaxial growth."

    MOF-Based Multicolor Single-Mode Microlaser for Precision Photonics

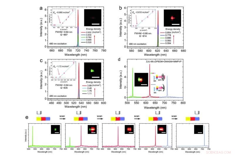
    a-c, the single-mode lasing spectra of different dye-loaded crystal-segment in a single hierarchically hybrid ZJU-68?dyes microcrystal. d, the anisotropic three-color single-mode lasing in the hybrid microcrystal. e, The scanning lasing performance in a single hierarchical hybrid microcrystal. Scale bar, 10 μm Credit: Huajun He, Yuanjing Cui, Hongjun Li, Kai Shao, Banglin Chen and Guodong Qian

    "Of course, the size matching between the host framework channels and the dye molecules is also an important factor for the final successful hierarchical assembly. Because we need the prepared dye-loaded crystal segments to not leak the previous dye molecules during the epitaxial growth process." they added.

    "These MOF-based hybrid microcrystals can be selectively regionally excited to produce single-mode linearly polarized lasing in green, red, and near-infrared, which will be potential in multi-modal biochemical sensing/imaging and on-chip photon information processing," the researchers conclude.


    Science Discoveries © www.scienceaq.com