• Home
  • Chemistry
  • Astronomy
  • Energy
  • Nature
  • Biology
  • Physics
  • Electronics
  • Constructing a Self‑Sustaining Robot from Electronic Scrap Powered by Renewable Energy
    Constructing a Self‑Sustaining Robot from Electronic Scrap Powered by Renewable Energy

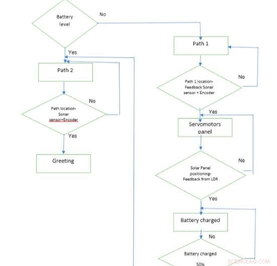
    Algorithm of the functioning of Self-sustainable robot from e-scrap using renewable energy (Scrapino). Credit: Hoxha, Bula & Hajrizi.

    Electrical and electronic scrap (e-scrap) is now one of the fastest growing types of waste. E-scrap includes a wide array of old electronic devices that includes large household appliances such as refrigerators or air-conditioning systems, smartphones, computers and other consumer electronics.

    Finding interesting and cost-effective ways to reuse e-scrap could have many advantages for the environment, while also potentially reducing manufacturing costs. So far, however, the reuse of e-scrap has mainly been limited to the separation of valuable materials.

    Potentially, electronic waste could also be used in combination with renewable energy sources to build self-sustainable robots (SSR). Researchers at TU Wien have recently carried out a study exploring this possibility and have developed Scrapino, a robot built from e-scrap that uses renewable energy.

    Using a solar panel as its source of power, this self-sustainable robot (SSR) can move around its surrounding environment, searching for the best spots in which to collect energy. After charging its battery to over 50 percent, Scrapino can complete a number of tasks, for instance, greeting students around the university or providing useful information.

    To provide the robot with basic mobility skills, the researchers used DC motors, ultrasonic sensors that can identify obstacles in its surroundings, and LDR sensors that can detect light. The components used to build the robot include a combination of new and old technology recycled from electronic devices such as old scanner machines, printers, robots, computers and toys.

    "Self-sustainable robot from e-scrap using renewable energy (Scrapino) can detect obstacles and avoid them using sonar sensors," the researchers wrote in their paper, published in IFAC. "Another important function is that with a solar panel, it can charge its batteries, which makes self-sustainability possible."

    With this study, the researchers wanted to show that a robot can be built using waste materials without requiring extensive electricity consumption. Their project promotes greater care for the environment, through the recycling of electronic waste, as well as the use of renewable energy.

    "SSR will provide a very good learning experience and show that robotics and renewable energy can go hand in hand and serve as a gateway to start getting SSR from e-scrap," the researchers wrote in their paper.

    Essentially, Scrapino works in two major steps. First, it moves around its surrounding environment seeking the best sunbathing spots where it can charge its battery using photovoltaic panels (PV). Once the battery is at least 50 percent charged, the robot can complete the tasks it was engineered to tackle, which include greeting students, handing out flyers, and giving information about ongoing conferences, workshops, lessons, etc.

    Scrapino is a great example of redeploying old electronics while also promoting lower electricity consumption and a cleaner environment. In future, this study could inspire other researchers to explore interesting ways in which e-scrap can be reused or recycled.

    "The reuse of e-scrap and combining old and new technologies, as described in this paper, is an example of how we can start from individual levels to participate in creating a new strategy for treating e-scrap, taking into consideration that the massive production of robots and their involvement in everyday life also has an impact on electricity consumption," the researchers concluded in their paper.

    © 2018 Science X Network




    Science Discoveries © www.scienceaq.com