• Home
  • Chemistry
  • Astronomy
  • Energy
  • Nature
  • Biology
  • Physics
  • Electronics
  • Green Steel Production from Red Mud: A Novel Approach
    Green Steel Production from Red Mud: A Novel Approach
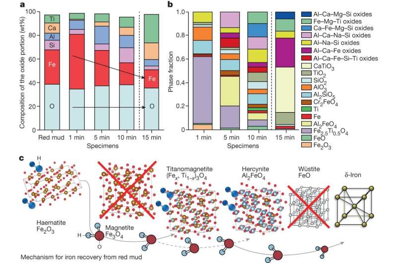
    Phase evolution of red mud with hydrogen plasma processing and mechanism of iron recovery. Credit: Nature (2024). DOI: 10.1038/s41586-023-06901-z

    The production of aluminum generates around 180 million tons of toxic red mud every year. Scientists at the Max-Planck-Institut für Eisenforschung, a center for iron research, have now shown how green steel can be produced from aluminum production waste in a relatively simple way. In an electric arc furnace similar to those used in the steel industry for decades, they convert the iron oxide contained in the red mud into iron using hydrogen plasma.

    With this process, almost 700 million tons of CO2-free steel could be produced from the 4 billion tons of red mud that have accumulated worldwide to date—which corresponds to a good third of annual steel production worldwide. As the Max Planck team shows, the process would also be economically viable.

    According to forecasts, demand for steel and aluminum will increase by up to 60% by 2050. Yet the conventional production of these metals has a considerable impact on the environment. Eight percent of global CO2 emissions come from the steel industry, making it the sector with the highest greenhouse gas emissions. Meanwhile, aluminum industry produces around 180 million tons of red mud every year, which is highly alkaline and contains traces of heavy metals such as chromium.

    In Australia, Brazil and China, among others, this waste is at best dried and disposed of in gigantic landfill sites, resulting in high processing costs. When it rains heavily, the red mud is often washed out of the landfill, and when it dries, the wind can blow it into the environment as dust.

    In addition, the highly alkaline red mud corrodes the concrete walls of the landfills, resulting in red mud leaks that have already triggered environmental disasters on several occasions, for example in China in 2012 and in Hungary in 2010. In addition, large quantities of red mud are also simply disposed of in nature.

    Potential to save 1.5 billion tons of CO2 in the steel industry

    "Our process could simultaneously solve the waste problem of aluminum production and improve the steel industry's carbon footprint," says Matic Jovičevič-Klug, who played a key role in the work as a scientist at the Max-Planck-Institut für Eisenforschung. In a study published in the journal Nature, the team shows how red mud can be utilized as a raw material in the steel industry. This is because the waste from aluminum production consists of up to 60% iron oxide.

    The Max Planck scientists melt the red mud in an electric arc furnace and simultaneously reduce the contained iron oxide to iron using a plasma that contains 10% hydrogen. The transformation, known in technical jargon as plasma reduction, takes just ten minutes, during which the liquid iron separates from the liquid oxides and can then be extracted easily. The iron is so pure that it can be processed directly into steel.

    Green Steel Production from Red Mud: A Novel Approach
    The generation, storage and hazards of red muds and solution with hydrogen plasma treatment. Credit: Nature (2024). DOI: 10.1038/s41586-023-06901-z

    The remaining metal oxides are no longer corrosive and solidify on cooling to form a glass-like material that can be used as a filling material in the construction industry, for example. Other research groups have produced iron from red mud using a similar approach with coke, but this produces highly contaminated iron and large quantities of CO2. Using green hydrogen as a reducing agent avoids these greenhouse gas emissions.

    "If green hydrogen would be used to produce iron from the 4 billion tons of red mud that have been generated in global aluminum production to date, the steel industry could save almost 1.5 billion tons of CO2," says Isnaldi Souza Filho, Research Group Leader at the Max-Planck-Institut für Eisenforschung.

    An economical process, including with green hydrogen and electricity

    The heavy metals in the red mud can also be virtually neutralized using the process. "After reduction, we detected chromium in the iron," says Jovičevič-Klug. "Other heavy and precious metals are also likely to go into the iron or into a separate area. That's something we'll investigate in further studies. Valuable metals could then be separated and reused."

    Additionally, heavy metals that remain in the metal oxides are firmly bound within them and can no longer be washed out with water, as can happen with red mud.

    However, producing iron from red mud directly using hydrogen not only benefits the environment twice over; it pays off economically too, as the research team demonstrated in a cost analysis. With hydrogen and an electricity mix for the electric arc furnace from only partially renewable sources, the process is worthwhile, if the red mud contains 50% iron oxide or more.

    If the costs for the disposal of the red mud are also considered, only 35% iron oxide is sufficient to make the process economical. With green hydrogen and electricity, at today's costs—also taking into account the cost of landfilling the red mud—a proportion of 30 to 40% iron oxide is required for the resulting iron to be competitive on the market.

    "These are conservative estimates because the costs for the disposal of the red mud are probably calculated rather low," says Isnaldi Souza Filho. And there's another advantage from a practical point of view: electric arc furnaces are widely used in the metal industry—including in aluminum smelters—as they are used to melt down scrap metal. In many cases, the industry would therefore need to invest only a little to become more sustainable.

    "It was important for us to also consider economic aspects in our study," says Dierk Raabe, Director at the Max-Planck-Institut für Eisenforschung. "Now it's up to the industry to decide whether it will utilize the plasma reduction of red mud to iron."

    More information: Matic Jovičević-Klug et al, Green steel from red mud through climate-neutral hydrogen plasma reduction, Nature (2024). DOI: 10.1038/s41586-023-06901-z

    Journal information: Nature

    Provided by Max Planck Society




    Science Discoveries © www.scienceaq.com