• Home
  • Chemistry
  • Astronomy
  • Energy
  • Nature
  • Biology
  • Physics
  • Electronics
  • Novel Chemical Tool Reveals Cellular Membrane Remodeling Mechanisms

    Novel Chemical Tool Reveals Cellular Membrane Remodeling Mechanisms
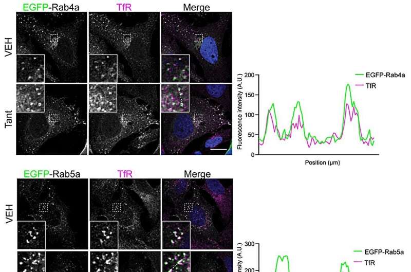
    Representative images of HeLa cells transfected with EGFP-Rab4a, EGFP-Rab5a or EGFPRab11a for 24 hours, treated with 4 µM Tantalosin for 2 h and immunostained for EGFP (green) and transferrin receptor (TfR) (magenta). Nuclei are counterstained with DAPI. Credit: Proceedings of the National Academy of Sciences (2024). DOI: 10.1073/pnas.2317680121

    In a study published in Proceedings of the National Academy of Sciences, Umeå researchers describe a natural product-like molecule, Tantalosin, that inhibits interaction between two proteins in complexes that reshape membranes inside the cell.

    The findings lead to a deeper understanding of how membrane remodeling works in human cells and future development of new drugs.

    "Our study is a good case to use small molecules as valuable chemical tools for understanding complex biological mechanisms. I am happy to coordinate a fantastic collaboration with colleagues in Umeå, Stockholm and Germany," says Yaowen Wu, professor at the Department of Chemistry at Umeå University.

    Membranes of cells are made of lipids and proteins, and they serve barrier functions for cells and intracellular organelles. Membranes of cells are highly dynamic mosaic-fluid structures that undergo constant reshaping. The endosomal sorting complex required for transport (ESCRT) is tasked with remodeling membranes inside the cell. The ESCRT machinery assembles at the site in the cell where membranes need deformation and then forms helical protein polymers that can contract and pinch off cell membranes.

    Previously, Professor Yaowen Wu and his group, in collaboration with Professor Herbert Waldmann's laboratory at Max Planck Institute Dortmund in Germany, identified a chemical molecule, Tantalosin, that induces a phenotype like autophagy—a self-eating process in the cell.

    Tantalosin is a synthetic molecule inspired by alkaloids from the medical plant Cinchona. The team observed a very interesting phenomenon in the cell treated with Tantalosin and investigated further the molecular mechanism how Tantalosin works in the cell. In collaboration with the chemical proteomics core facility at SciLifeLab in Karolinska Institute the team scrutinized potential cellular targets of Tantalosin.

    "To our surprise, we found that none of the autophagy-related proteins were on the list of potential targets. However, IST1 protein in ESCRT complexes was identified and validated as the cellular target of Tantalosin. We were excited to work on deciphering this unexpected connection between ESCRT complexes and autophagy," says first author Anastasia Knyazeva, who just recently completed her doctoral degree at the Department of Chemistry at Umeå University.

    The researchers characterized the mechanism using a range of biochemical and cell biological methods. When they studied protein-protein interaction in solution, they found that Tantalosin completely stops the interaction between IST1 and its binding partner CHMP1B.

    "We then took a closer look at these two proteins using a transmission electron microscope in collaboration with Kasturika Shankar, a Ph.D. student from Lars-Anders Carlson's lab at Umeå University. Intriguingly, Tantalosin disrupts the formation of ordered IST1-CHMP1B filaments," explains Shuang Li, the paper's co-first author and postdoctoral fellow at the Department of Chemistry at Umeå University.

    Furthermore, the researchers looked inside the cell and found that Tantalosin rapidly disrupts the recycling of cell-surface receptors back to the cell surface. This property could be potentially beneficial for treating certain types of cancers that are driven by cell-surface receptors.

    In this study, the researchers found that LC3 protein, which is usually a hallmark of autophagy, is linked to the endosomal membranes during Tantalosin treatment. Interestingly, the canonical autophagic degradation was not observed. Instead, they found that the process follows a noncanonical autophagy pathway.

    "We believe that Tantalosin can be a unique molecule that facilitates understanding new functions of noncanonical conjugation of LC3 to endosomal membranes. We hope that further studies will reveal the role of LC3-membrane conjugation and its associated proteins in membrane deformation processes," says Knyazeva.

    More information: Anastasia Knyazeva et al, A chemical inhibitor of IST1-CHMP1B interaction impairs endosomal recycling and induces noncanonical LC3 lipidation, Proceedings of the National Academy of Sciences (2024). DOI: 10.1073/pnas.2317680121

    Journal information: Proceedings of the National Academy of Sciences

    Provided by Umea University




    Science Discoveries © www.scienceaq.com