• Home
  • Chemistry
  • Astronomy
  • Energy
  • Nature
  • Biology
  • Physics
  • Electronics
  • New Micropsalliota Species Discovered in Southern China: A Phylogenetic Analysis
    New Micropsalliota Species Discovered in Southern China: A Phylogenetic Analysis
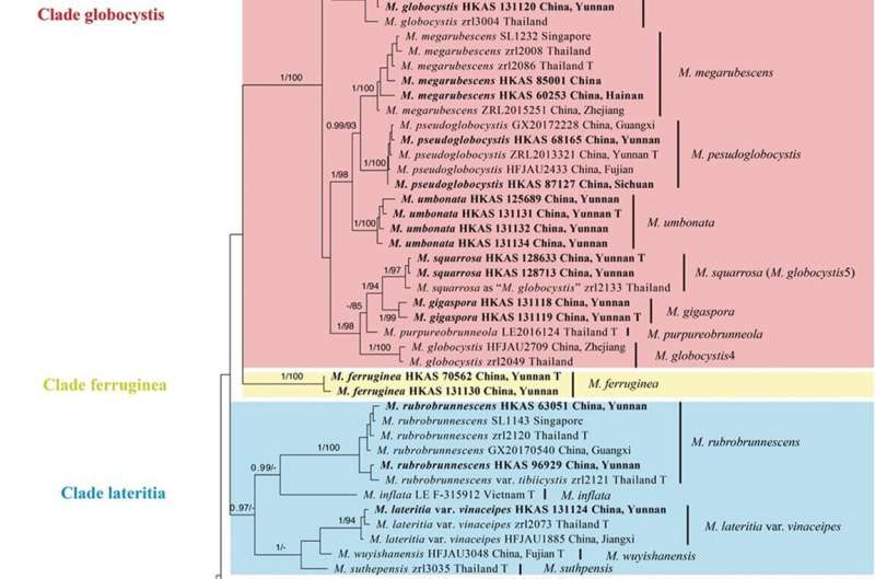
    Based on the phylogenetic tree, the species in this genus can be classified into eleven major clades (Clade albofelina, Clade bifida, Clade cortinata, Clade ferruginea, Clade furfuracea, Clade globocystis, Clade jiangxiensis, Clade lateritia, Clade megaspora, Clade pleurocystidiata, and Clade ventricocystidiata). Credit: Dr. Zai-Wei Ge, Kunming Institute of Botany, Chinese Academy of Sciences

    Species of Micropsalliota (Basidiomycota, Agaricomycetes, Agaricales, Agaricaceae) are mainly distributed in tropical and /or subtropical regions. These fungi are saprophytic in general and can decompose lignin and cellulose, and thus have significant value in ecosystems. Research on the Micropsalliota has a long history of more than one hundred years. However, the molecular phylogenetic study on this genus is very limited and the phylogenetic relationships of species within this genus remain largely unresolved.

    In China, species of Micropsalliota have been found in tropical and subtropical regions, and the species diversity of Micropsalliota has been studied based on specimens collected from a few provinces such as Yunnan, Guangxi, and Zhejiang Province. However, due to the wide distribution of tropical and subtropical regions in China, there are still many regions where the diversity of Micropsalliota is yet to be studied.

    This study led by Dr. Zai-Wei Ge (The Fungal Resources and Ecology Research Group of Kunming Institute of Botany, Chinese Academy of Sciences), reconstructed the phylogenetic tree of the genus based on ITS, LSU, rpb2, and tef1 sequences obtained by Sanger sequencing. The research is published in the journal Mycology.

    They found the species in this genus can be classified into 11 major clades (Clade albofelina, Clade bifida, Clade cortinata, Clade ferruginea, Clade furfuracea, Clade globocystis, Clade jiangxiensis, Clade lateritia, Clade megaspora, Clade pleurocystidiata, and Clade ventricocystidiata) based on the phylogenetic tree.

    Compared to the previous studies, this study resolves six additional major clades, some of which, such as Clade lateritia and Clade bifida, have higher support values and can be combined with morphological characters.

    In addition, they explored the species diversity of Micropsalliota based on morphological observations and molecular phylogenetic analyses, the seven new species (Micropsalliota ferruginea, M. fimbriata, M. gigaspora, M. longicystis, M. nana, M. squarrosa, M. umbonata) and one newly recorded species (Micropsalliota appendiculata) found in southern China are described, and a key to the species within Micropsalliota is also provided.

    "With further investigations and studies of macrofungi in China going on, more Micropsalliota species are expected to be discovered," Dr. Ge said.

    More information: Tian Gao et al, Multi-gene phylogeny and morphological characters reveal seven new species of Micropsalliota (Agaricales, Agaricaceae) from southern China, with an updated key for the species distributed in China, Mycology (2024). DOI: 10.1080/21501203.2024.2323206

    Provided by Tsinghua University Press




    Science Discoveries © www.scienceaq.com