• Home
  • Chemistry
  • Astronomy
  • Energy
  • Nature
  • Biology
  • Physics
  • Electronics
  • Strawberry Flavor & Yield: Unlocking the Genetic Secrets
    Strawberry Flavor & Yield: Unlocking the Genetic Secrets
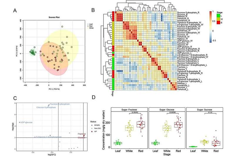
    Sugar metabolite profiles in strawberry tissues. Credit: Horticulture Research (2023). DOI: 10.1093/hr/uhad271

    Strawberries are a global fruit crop treasured for their flavor and nutritional value. However, achieving a balance between high sugar content, which enhances sweetness, and high yield has been a challenge.

    Understanding the genetic basis of sugar accumulation is crucial for breeding programs aiming to meet the increasing demand for strawberries with superior taste and quality. Based on these challenges, an in-depth study of the genetic control of soluble solids content (SSC) in strawberries was necessary.

    Researchers from the University of Florida have made significant strides in strawberry genetics. Their study, published on December 21, 2023, in the journal Horticulture Research, reveals two stable quantitative trait loci (QTL) associated with SSC and fruit yield. The findings are expected to optimize strawberry breeding for both taste and productivity.

    In a meticulous analysis, the research team harnessed the power of large-scale genome-wide association studies (GWAS) to pinpoint specific genetic loci on chromosomes 3B and 6A that significantly affect the SSC in strawberries, a primary determinant of fruit sweetness.

    The study's most intriguing revelation was the identification of a genetic trade-off, where beneficial alleles for sweetness reduced fruit yield. However, through meticulous examination, the team discovered optimal combinations of these alleles that lessen the negative impact on yield.

    The research delved deeper by characterizing metabolites in the starch and sucrose metabolism pathways across different fruit tissues, shedding light on the genetic variance underlying sucrose accumulation during ripening.

    The integration of GWAS with expression quantitative trait locus (eQTL) mapping illuminated two candidate genes, starch synthase 4 and a sugar transporter, potentially key to understanding and manipulating sugar content in strawberries.

    This genetic insight not only accelerates breeding efforts for superior strawberry varieties but also enriches our comprehension of the complex interplay between sweetness and productivity at the genomic level.

    "Strawberries are a perfect example of how genomics can be leveraged to address complex agricultural challenges," says Dr. Vance M. Whitaker, the corresponding author of the study. "Our findings not only shed light on the genetic architecture of fruit sweetness but also provide a roadmap for breeding strawberries that are both sweet and high-yielding."

    This research not only advances our understanding of strawberry genetics but also equips breeders with the tools to improve fruit quality. The optimal allele combinations identified offer a blueprint for developing new strawberry varieties that can meet market demands for taste and productivity.

    Furthermore, these genetic insights have broader implications for agricultural practices, potentially leading to more sustainable fruit production with enhanced flavor profiles.

    More information: Zhen Fan et al, Strawberry soluble solids QTL with inverse effects on yield, Horticulture Research (2023). DOI: 10.1093/hr/uhad271

    Journal information: Horticulture Research

    Provided by TranSpread




    Science Discoveries © www.scienceaq.com