• Home
  • Chemistry
  • Astronomy
  • Energy
  • Nature
  • Biology
  • Physics
  • Electronics
  • Human-Animal Chimerism: Generating Functional Human Blood Cells with iPSCs
    Human-Animal Chimerism: Generating Functional Human Blood Cells with iPSCs

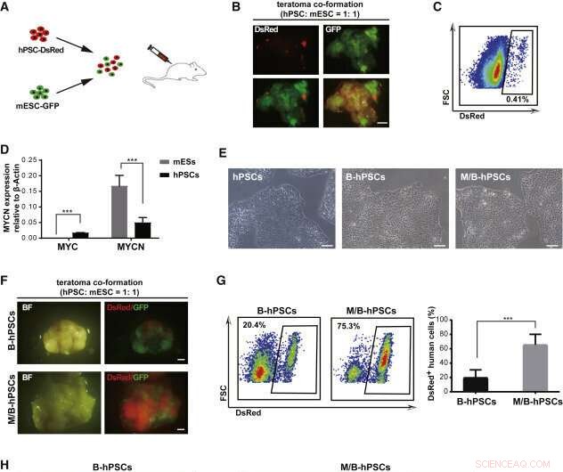
    MYCN/BCL2 promotes the contribution of hPSCs in teratoma co-formation mixed with mESCs. (A) Schematic overview of co-differentiation of hPSCs-dsRed and mESCs-GFP in vivo. hPSCs-dsRed and mESCs-GFP are initially mixed in 1:1 ratio at the single-cell level for further differentiation. (B and C) The teratoma formed by the mixture of hPSCs-dsRed and mESCs-GFP at 4 weeks. dsRed-labeled human cells in teratoma were analyzed by flow cytometry. Scale bars, 2 mm. (D) Analysis of MYC and MYCN expression in the indicated cells by qRT-PCR. Error bars represent mean + SEM of three parallel experiments. ∗∗∗p < 0.001. (E) The morphology of BCL2- or MYCN/BCL2-expressed hPSCs. Scale bars, 100 μm. (F) Teratomas formed by B-hPSCs or M/B-hPSCs mixed with mESCs in 1:1 ratio. Scale bars, 2 mm. (G) Flow cytometry analysis of dsRed-labeled human cells in indicated teratomas. Error bars represent mean + SEM of three independent replicates. ∗∗∗p < 0.001. (H) Immunohistochemical analysis of human cells in indicated teratomas with human-specific anti-Stem121 antibody. Scale bars, 1 mm. (I) H&E staining of teratomas formed by B-hPSCs or M/B-hPSCs mixed with mESCs in 1:1 ratio. Three typical germ layers are shown. Scale bars, 50 μm. Credit: Stem Cell Reports (2022). DOI: 10.1016/j.stemcr.2022.03.009

    Interspecies chimerism is a phenomenon of an organism consisting of tissue and genetic information from two different species. Currently, many studies investigate the use of interspecies chimerism with human pluripotent stem cells (hPSCs) to generate functional human cells, tissues or organs in large animals, which is expected to solve the shortage of functional tissues and organs for transplant. However, hPSCs interspecies chimerism faces barriers due to the extremely low chimeric contribution of hPSCs.

    Recently, research teams led by Prof. Pan Guangjin and Prof. Lai Liangxue from the Guangzhou Institutes of Biomedicine and Health (GIBH) of the Chinese Academy of Sciences (CAS) made new progress on hPSCs interspecies chimerism. They developed an enhanced hPSCs in interspecies chimerism that allows the obtaining of functional human blood cells through interspecies chimerism technology for the first time. The study is published online in Stem Cell Reports.

    The teams discovered that the rapid apoptosis of hPSCs in the interspecies embryos was mainly due to the growth disadvantage and a "loser" state competing with the host animal stem cells. A new factor MYCN combined with anti-apoptotic gene BCL2 effectively overcame apoptosis of hPSCs and markedly promoted chimerism formation.

    Strikingly, the teams isolated live human blood progenitor cells from blood-deficient mice through interspecies chimerism using hPSCs for complementation. The obtained cells can be further cultured and differentiated into different blood cells in dish.

    This work presents an important method for understanding the interspecies chimerism barrier using hPSCs. The enhanced hPSCs for interspecies chimerism lays the foundation for acquiring human cells, tissues and organs for transplantation purposes in the future.

    Science Discoveries © www.scienceaq.com