• Home
  • Chemistry
  • Astronomy
  • Energy
  • Nature
  • Biology
  • Physics
  • Electronics
  • Aag Gene's Role in Cellular Response to DNA Damage & Cancer Treatment
    Aag Gene s Role in Cellular Response to DNA Damage & Cancer Treatment

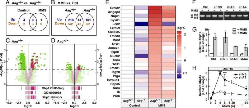
    Aag modifies the transcriptional response to alkylation and is required for XBP1 splicing induced by alkylation. Wild-type and Aag-deficient mice (n = 3) were injected with MMS or solvent and euthanized 6 h later. Liver RNA was analyzed using oligonucleotide microarrays. (A and B) Venn diagrams indicate the number of differentially regulated probe sets (log2 fold change [FC] of ≥1.75; FDR-adjusted P ≤ 0.05). Detailed gene expression data are given in Dataset 1. (C and D) Negative log10 adjusted P values (adj.P.Vals) are plotted against log2 (FC). Dashed line, negative log10 (0.05). Xbp1 targets according to mouse liver ChIP-seq data (29) are highlighted in gray or in magenta where |log2 (FC)| is ≥1.75 and p-FDR is ≤0.05. Rug plots below indicate the log2 (FC) of genes annotated as Xbp1 targets (Xbp1 ChpSq), ER stress response (GO:0030968), or Xbp1 transcriptional correlation network (Xbp1 Netwrk); where |log2 (FC)| of <1.75 genes are marked in gray; lines are drawn at 60% transparency. (E) Heatmap indicating log2 FCs of known Xbp1 target genes (28) induced by MMS in wild-type liver. (F) Cells were treated with 2.5 mM MMS, and 6 h later XBP1 splicing was analyzed by RT-PCR and agarose gel electrophoresis. (G) Quantification of XBP1 splicing by RT-qPCR 6 h after treatment with MMS (2.5 mM) *P < 0.05, **P < 0.01. (H) Quantification of XBP1 splicing after treatment with MMS for the indicated time. *P < 0.05, ****P < 0.0001. Credit: Proceedings of the National Academy of Sciences (2022). DOI: 10.1073/pnas.2111404119

    The communications line between two critical parts of a human cell could be the key to cell survival under stress—a discovery that could deepen our understanding of various cancers, according to new research from the University of Surrey.

    The research found that when a cell is under stress, the presence of a critical enzyme, known as AAG*, is important in making sure different stress response pathways communicate correctly.

    Dr. Lisiane Meira, Lecturer of DNA Damage and Aging in the Department of Clinical and Experimental Medicine (DCEM) at the University of Surrey, explains more:

    "Our cells are constantly under stress, and they respond to this by activating pathways aimed at repairing damage. It is the body's way of calling 999 and dealing with emergencies. These stress responses are coordinated from distinct parts of the cell: the nucleus and the endoplasmic reticulum (ER).

    "We found that cells used an enzyme called AAG (Alkyladenine DNA glycosylase) not only to repair DNA damage but also to trigger stress responses that normally start in the ER. We also found that the DNA repair activity of AAG was not needed to activate this ER stress response, the presence of the protein, even if defective, was enough."

    The researchers believe that this new line of nucleus-ER communication is critical for cellular responses to alkylating agents, a class of drugs commonly used in cancer chemotherapy and found in environmental pollutants, such as cigarette smoke and fuel combustion products.

    In the study published in the Proceedings of the National Academy of Sciences, researchers created cells that lack AAG and reintroduced the enzyme to study how the cell functions—particularly when alkylating agents are damaging it.

    Dr. Meira says, "What is exciting about this project is its pharmacological possibilities—it could offer up a step-change in how we view and treat certain cancers. Our team will now be conducting a deep dive into the mechanisms surrounding AAG and ER stress responses. What are the signals? Does it involve protein movement, or are other proteins in unknown cell locations also involved in the process?"

    Science Discoveries © www.scienceaq.com