• Home
  • Chemistry
  • Astronomy
  • Energy
  • Nature
  • Biology
  • Physics
  • Electronics
  • Midkine & AMPK: Understanding Growth Factor's Role in Cancer Progression
    Midkine & AMPK: Understanding Growth Factor s Role in Cancer Progression

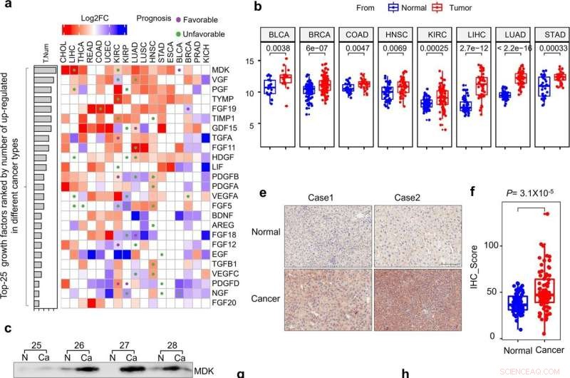
    Midkine expression is upregulated in cancer. a Pan-cancer evaluation of the expression and prognostic impact of growth factors. The color of each rectangle represents the log2 transformed fold change (Log2FC) of the mRNA expression for the corresponding growth factor between tumor and normal tissues, and the white rectangles indicate either a Log2FC value equal 0 or differences between tumor and normal tissues that are not significant (linear model approach of limma, P > 0.01). The purple and green circles represent high gene expression correlated with good and poor prognosis, respectively (log rank test, P < 0.01). The left bars represent the numbers of cancer types in which a growth factor is upregulated in the tumor tissues compared with the normal tissues (P < 0.01, log2FC > 1). The growth factors are ranked by the numbers, and only the top 25 factors are shown. b Boxplots of the differences in MDK expression in paired normal and tumor tissues of eight types of cancers. The centers of the boxes represent the median values. The bottom and top boundaries of the boxes represent the 25th and 75th percentiles, respectively. The whiskers indicate 1.5-fold of the interquartile range. The dots represent points falling outside this range. The paired P-values were calculated based on Wilcox tests. c–d The expression of MDK in 36 pairs of matched adjacent nontumor (NT) and cancer (Ca) tissues as detected by Western blotting (c), and the distribution of MDK expression in both the NT and Ca samples as represented by boxplots with the expression value normalized by ImageJ software (d). e–f Immunohistochemical staining of MDK in representative adjacent nontumor and HCC specimens (e) and boxplots of the distributions of MDK expression status in 75 paired paraffin-embedded tissues (f). Scale bar, 200 μm. g–h Kaplan–Meier survival curves of LIHC (g) and KIRC (h) patients with data stratified by the expression levels obtained from the TCGA database. Credit: Cell Death & Disease (2022). DOI: 10.1038/s41419-022-04801-0

    A research group led by Prof. Piao Hailong from the Dalian Institute of Chemical Physics (DICP) of the Chinese Academy of Sciences (CAS) uncovered a new function of growth factor Midkine to suppress the Liver Kinase B1 / AMP-Activated Protein Kinase (LKB1-AMPK) axis in a noncanonical intracellular manner.

    They found that by disrupting the LKB1-STRAD-Mo25 (STRAD: STE20-Related Kinase Adaptor) complex, Midkine decreased LKB1 activity and attenuated AMPK phosphorylation to promote cancer cell proliferation and tumor progression.

    This study was published in Cell Death and Disease on April 29.

    Midkine belongs to the pleiotrophin family growth factor and participates in diverse physiological processes. The expression of Midkine is upregulated in different types of human malignancy.

    Like other growth factors, Midkine is secreted to extracellular space after signal peptide cleavage. Usually, the secreted Midkine is considered as a ligand, which binds to different transmembrane receptors to induce intracellular signaling.

    Although a few studies have reported that the secreted Midkine can be transported back into cells through endocytosis, it is still unclear whether intracellular Midkine performs biological functions.

    In this study, the researchers found that the relocalization of Midkine was highly efficient, and the internalized Midkine was mainly detected in the cytoplasm, indicating some unreported intracellular function of Midkine.

    The researchers focused on AMPK signaling and found that Midkine suppressed AMPK phosphorylation at the Thr172 site of the α subunit. This resulted in the inactivation of AMPK in an intracellular dependent manner, and when Midkine was detained in extracellular space by heparin, the repression of Midkine to AMPK was relieved.

    Furthermore, they found that Midkine suppressed AMPK activation through the upstream kinase LKB1. Mass spectrometry (MS) analysis combined with immunoprecipitation test proved that Midkine was associated with LKB1 and STRAD to disrupt the LKB1-STRAD-Mo25 complex, which was indispensable for LKB1 activation.

    By engineering the expression of Midkine and LKB1, the researchers verified that Midkine promoted cancer cell proliferation through the LKB1-AMPK axis. The analysis of clinical data also confirmed that the expression of Midkine was negatively related to AMPK activity and patient prognosis.

    Science Discoveries © www.scienceaq.com