• Home
  • Chemistry
  • Astronomy
  • Energy
  • Nature
  • Biology
  • Physics
  • Electronics
  • Unexpected DNA Process Drives Chromosome Folding: New Research Uncovers Novel Mechanism
    Unexpected DNA Process Drives Chromosome Folding: New Research Uncovers Novel Mechanism

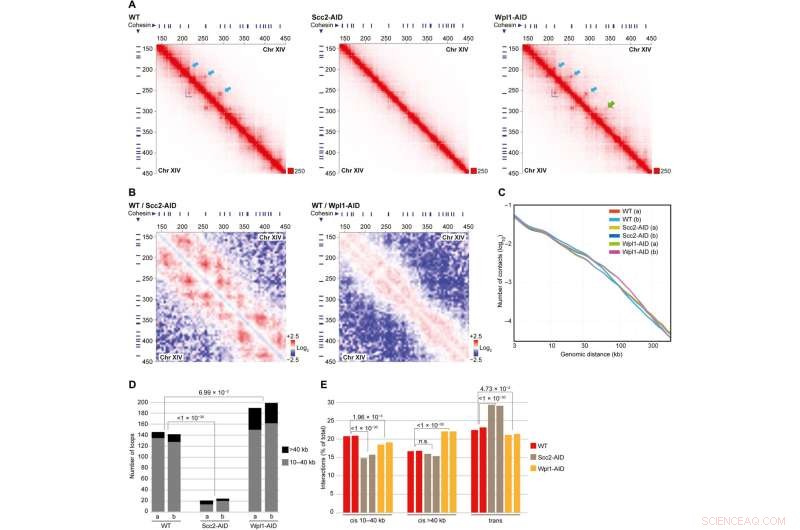
    Depletion of the cohesin loader Scc2 in G2/M phase disrupts chromosome loop formation. (A) Normalized Hi-C contact maps (2-kb binning) showing cis interactions along the arm of chromosome XIV (150 to 450 kb from left telomere) in G2/M-arrested WT cells or in cells after depletion of Scc2 and Wpl1 (Scc2-AID, Wpl1-AID) in G2/M arrest. Highlights as in Fig. 1B), with an additional light green arrow showing a loop anchor only detected after Wpl1 depletion. (B) Normalized Hi-C ratio maps (without binning) comparing chromosome cis interactions in G2/M-arrested WT cells with those detected in cells depleted of Scc2 and Wpl1 (Scc2-AID, Wpl1-AID), along the same chromosomal regions as depicted in (A). (C) Contact probability plots as function of genomic distance displaying interactions in G2/M-arrested WT cells, or after depletion of Scc2 and Wpl1 (Scc2-AID, Wpl1-AID) in G2/M arrest. (D) Number of loops anchored at cohesin sites in G2/M-arrested WT cells, or after depletion of Scc2 and Wpl1 (Scc2-AID, Wpl1-AID) in G2/M arrest. (E) Quantification of cis and trans interactions in G2/M-arrested WT cells, or after depletion of Scc2 and Wpl1 (Scc2-AID, Wpl1-AID) in G2/M arrest. (D) and (E) display results from two biological repeats, and statistical significance is indicated with P values from binominal tests. Credit: Science Advances (2022). DOI: 10.1126/sciadv.abn7063

    New findings reveal an advanced, unexpected two-way communication between the function and organization of chromosomes in the cell nucleus. Previous research shows that the organization of chromosomal DNA into loops regulate gene reading (transcription) and chromosome copying (replication). The new results show that, in turn, transcription and replication control chromosome looping, thus revealing a new interplay known to be important in avoiding diseases, such as cancer.

    Researchers at the Department of Biosciences and Nutrition and the Department of Cell and Molecular Biology, at Karolinska Institutet, have in a new study in Science Advances, shown that the three-dimensional organization of chromosomes in the cell nucleus is governed by mechanisms that reads genes (transcription) and copies chromosomes (replication). They do this by limiting the progress of a protein complex called cohesin, which slides along the chromosomal DNA, folding it into loops. These findings are essential for understanding the function of a healthy cell. They are also relevant in a medical perspective since folding is essential for several cellular processes that protects chromosomes against disease-promoting aberrations.

    "Our findings of this two-way communication opens for new perspectives of chromosome organization and the role of cohesin in genome function and stability," says Professor Camilla Björkegren, who together with Kristian Jeppsson are corresponding authors of the publication.

    The study was performed using yeast as a model, and with advanced DNA sequencing-based analysis of chromosome interactions, so-called Hi-C analysis. It has since long been known that the basic principles of chromosome organization and function are largely identical in the yeast-human comparison.

    The next step for the researchers will be to include the structure of the DNA helix in the analysis, as preliminary results indicate that the effect of the reading and copying mechanisms on chromosome loop formation is transmitted via structural alterations in the double helix. If these results stand up to the extended analysis, they suggest that the basis for chromosomes 3D-organization can be found in the spiral structure of DNA.

    Science Discoveries © www.scienceaq.com