• Home
  • Chemistry
  • Astronomy
  • Energy
  • Nature
  • Biology
  • Physics
  • Electronics
  • Leveraging AI to Map Antibiotic Resistance Patterns: Advanced Analytical Techniques
    Leveraging AI to Map Antibiotic Resistance Patterns: Advanced Analytical Techniques

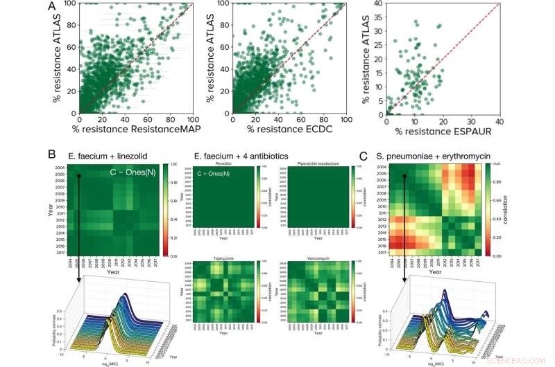
    Between database comparisons with ATLAS. A Each point represents a PA (pathogen-antibiotic) pair in a given country, for a given year with frequency of resistance (fR as a %age) on x and y axes. ATLAS tends to over-estimates fR relative to ResistanceMap, ECDC and ESPAUR data: differences between fR in ATLAS and other databases are positively skewed, however between-database differences are smaller for larger PA pair datasets. B Between-year correlations for many ATLAS PA pairs form correlelograms, called `C' here, that are close to the (pure green) unity matrix of ones, Ones(N), for N years. 5 PA pairs for Enterococcus faecium are shown. The left column shows the global MIC (minimal inhibitory concentration) distribution of E. faecium and linezolid is stable from year to year and its correlelogram is close to Ones(N). The middle panel shows 4 correlelograms with banded structures that occur when MIC distributions experience change. C This correlelogram of Streptococcus pneumoniae and erythromycin have a block structure because their MIC distributions correlate poorly between years: a high-MIC cluster diminishes and is replaced by a cluster with lower MIC in 2010–2011. Credit: Nature Communications (2022). DOI: 10.1038/s41467-022-30635-7

    The Universidad Carlos III de Madrid (UC3M) is conducting research that analyzes antibiotic resistance patterns with the aim of finding trends that can help decide which treatment to apply to each type of patient and stop the spread of bacteria. This study, recently published in the scientific journal Nature Communications, has been carried out together with the University of Exeter, the University of Birmingham (both in the United Kingdom) and the Westmead Hospital in Sydney (Australia).

    In order to observe a bacterial pathogen's resistance to an antibiotic in clinical environments, a measure called MIC (Minimum Inhibitory Concentration) is used, which is the minimum concentration of antibiotic capable of inhibiting bacterial growth. The greater the MIC of a bacterium against an antibiotic, the greater its resistance.

    However, most public databases only contain the frequency of resistant pathogens, which is aggregated data calculated from MIC measurements and predefined resistance thresholds. "For example, for a given pathogen, the antibiotic resistance threshold may be 4: if a bacterium has an MIC of 16, it is considered resistant and is counted when calculating the resistance frequency," says Pablo Catalán, lecturer and researcher in the UC3M Mathematics Department and author of the study. In this regard, the resistance reports that are carried out nationally and by organizations such as the WHO are prepared using this aggregated resistance frequency data.

    To conduct this research, the team has analyzed a database which is ground-breaking, as it contains raw data on antibiotic resistance. This database, called ATLAS, is managed by Pfizer and has been public since 2018. The working group led by UC3M has compared the information of 600,000 patients from over 70 countries and has used machine learning methods (a type of artificial intelligence technique) to extract resistance evolution patterns.

    By analyzing this data, the research team has discovered that there are resistance evolution patterns that can be detected when using the raw data (MIC), but which are undetectable using the aggregated data. "A clear example of this is a pathogen whose MIC is slowly increasing over time, but below the resistance threshold. Using this frequency data we wouldn't be able to say anything, since the resistance frequency remains constant. However, by using MIC data we can detect such a case and be on alert. In the paper, we discuss several clinically relevant cases which have these characteristics. Furthermore, we are the first team to describe this database in depth," says Catalán.

    This study makes it possible to design antibiotic treatments that are more effective in controlling infections and curbing the rise of resistance which causes many clinical problems. "The research uses mathematical ideas to find new ways of extracting antibiotic resistance patterns from 6.5 million data points," concludes the research author.

    Science Discoveries © www.scienceaq.com