• Home
  • Chemistry
  • Astronomy
  • Energy
  • Nature
  • Biology
  • Physics
  • Electronics
  • Comparative Genomic Analysis of American and Asian Lotus Reveals Evolutionary Insights
    Comparative Genomic Analysis of American and Asian Lotus Reveals Evolutionary Insights

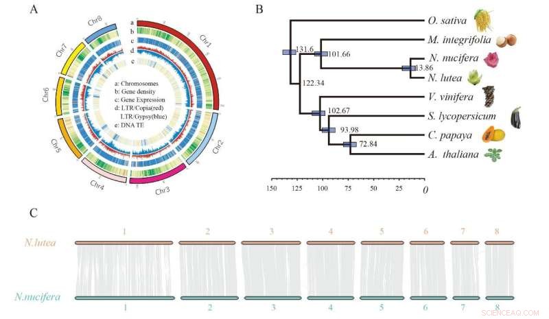
    Characteristics of the Nelumbo lutea (American lotus) genome. (A) Distribution of genomic features along the American lotus genome. (B) Inferred phylogenetic tree across eight plant species. (C) Synteny blocks between Asian lotus (N. nucifera Gaertn.) and American lotus (N. lutea Willd). Credit: Wuhan Botanical Garden

    Nelumbo is a unique genus of Nelumbonaceae (lotus), which comprises two extant species: N. nucifera Gaertn. widely distributed in Asia and northern Australia, and N. lutea Pers. which is distributed in America. These two species exhibit differences in morphology, such as plant size, leaf shape, petal shape and petal color, but share the same chromosome number.

    A research team from the Wuhan Botanical Garden of the Chinese Academy of Sciences and Fujian Agriculture and Forestry University has sequenced the genome of American lotus, and revealed possible genomic bases for petal color, carpel thermogenesis and domestication in lotus.

    The researchers assembled a genome of the American lotus with a total length of 843 Mb, which was about 30 Mb larger than that of the Asian lotus, "China Antique." Comparative genomic analyses showed that the two species exhibited high synteny and diverged about 13.86 million years ago.

    Five anthocyanins were confirmed in the flower petals of the Asian lotus, which determined the flower color, while carotenoid compounds were identified to contribute to the yellow flower color in American lotus. Furthermore, the researchers confirmed that a MYB transcription factor NnMYB5 could induce anthocyanin biosynthesis to produce red coloration in Asian lotus petals.

    The lotus flower can maintain a constant temperature of 30–36 °C for two to four days during anthesis. Increased transcript abundances of genes encoding alternative oxidase, uncoupling proteins and sugar metabolism and transportation suggested that these genes were likely to contribute to thermogenesis, which might play an important role in flower protogyny.

    The researchers used population genome analysis to reveal deep divergence between the American and Asiatic lotus. In addition, they revealed the independent domestication of seed, rhizome and flower traits in cultivated Asian Lotus.

    The results of the study have been published in The Plant Journal.

    Science Discoveries © www.scienceaq.com