• Home
  • Chemistry
  • Astronomy
  • Energy
  • Nature
  • Biology
  • Physics
  • Electronics
  • Genetic Factors Associated with Digital Dermatitis in Cattle: GWAS Analysis
    Genetic Factors Associated with Digital Dermatitis in Cattle: GWAS Analysis

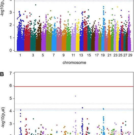
    GWAS results for data batch 1 (herds 1–7). (A) Manhattan plot derived from the results of GWAS analysis (Ensembl genome assembly UMD3.1) for trait TBIN. (B) Manhattan plot obtained from the results of GWAS analysis for trait TCHRONA. In all plots -log10 p-values of detected SNP sorted by chromosomes are shown. Red line indicates genome-wide (5%) false discovery rate (FDR). Colored dotted lines indicate chromosome-wise (5%) FDR with line and corresponding chromosome of the same color. Credit: Frontiers in Genetics (2022). DOI: 10.3389/fgene.2022.859595

    Two tiny mutations in the genome of cattle likely cause some animals to be significantly more susceptible to digital dermatitis, an extremely painful disease that is widespread in cattle kept indoors. The two candidate genes were discovered by an international team of researchers from Martin Luther University Halle-Wittenberg (MLU), the University of Göttingen and the University of Wisconsin-Madison in the U.S. The scientists analyzed data from more than 5,000 dairy cows. The findings could help improve the breeding of disease-resistant animals. The results of the study were published in the journal Frontiers in Genetics.

    Digital dermatitis is a disease caused by bacteria of the genus Treponema. It affects the area between the claw of the hoof and the hairy part of the leg at the back of the foot. "The disease was first discovered in Italy in 1974, however, it has become so widespread that it can now be found to varying degrees in almost every cattle barn around the world," says Professor Hermann Swalve from the Institute of Agricultural and Food Sciences at MLU. He led the work alongside Professor Bertram Brenig from the University of Göttingen. They partnered up with Professor Dörte Döpfer from the U.S. According to Swalve, it's hard to diagnose the disease, because it manifests in different stages. In addition to the acute stage, the pathogens can also kind of encapsulate themselves. There is, however, always the possibility of another acute stage.

    Since not all animals in a herd suffer from the disease, it is assumed, says Swalve, that there must be genetically resistant animals. The team from Germany and the U.S. investigated the genetic basis for this using DNA data and examination results from 5,040 dairy cows from 13 large-scale farms in Eastern Germany. Extensive statistical analyses enabled the scientists to identify regions of the cows' genome relating to the disease. CMPK2 and ASB16 were regarded as potential candidate genes. Both play a major role in the signaling pathways of immunological cellular processes, for example in bacterial infections such as digital dermatitis. Further sequence analyses of the candidate gene regions revealed point mutations, so-called SNPs, at two locations, both of which were shown to significantly influence disease susceptibility and the development of chronic disease.

    To substantiate their findings and also to potentially explain the underlying mechanism influenced by the mutations, the teams plans to continue its investigation using cell cultures. The current findings can already be used today to improve breeding practices and reduce susceptibility to digital dermatitis through extensive testing.

    Science Discoveries © www.scienceaq.com