• Home
  • Chemistry
  • Astronomy
  • Energy
  • Nature
  • Biology
  • Physics
  • Electronics
  • Toll-Like Receptor Signaling Regulates Oncogenic GLI3: A Novel Mechanism in Cancer Biology
    Toll-Like Receptor Signaling Regulates Oncogenic GLI3: A Novel Mechanism in Cancer Biology

    Gli3 mediates TLR-induced inflammation. Credit: Matissek et al.

    A new research paper was published in Oncotarget on August 3, 2022, entitled, "A novel mechanism of regulation of the oncogenic transcription factor GLI3 by toll-like receptor signaling."

    The transcription factor GLI3 is a member of the GLI family and has been shown to be regulated by canonical hedgehog (HH) signaling through smoothened (SMO). Little is known about SMO-independent regulation of GLI3.

    "Hedgehog (HH) signaling is well known for its role in embryonic development, cancer and inflammation. At the center of HH signaling are the 2 receptors patched (PTCH1) and smoothened (SMO) along with GLI transcription factors. In the absence of HH ligand, PTCH1 inhibits SMO."

    In this study, researchers (Stephan J. Matissek, Mona Karbalivand, Weiguo Han, Ava Boutilier, Estefania Yzar-Garcia, Laura L. Kehoe, Devin Storm Gardner, Adam Hage, Krista Fleck, Vicki Jeffers, Ricardo Rajsbaum, and Sherine F. Elsawa) from the University of New Hampshire and University of Texas Medical Branch identified toll-like receptor (TLR) signaling as a novel pathway regulating GLI3 expression.

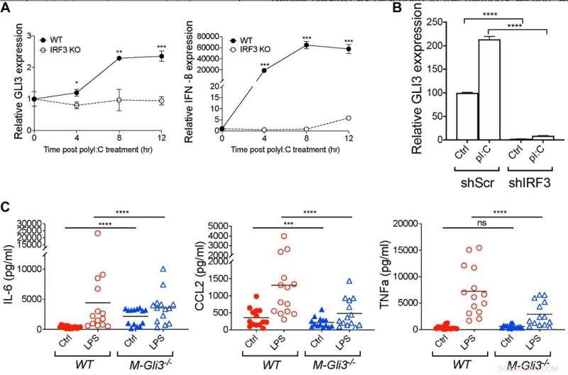
    The researchers showed that GLI3 expression is induced by LPS/TLR4 in human monocyte cell lines and peripheral blood CD14+ cells. Further analysis identified TRIF, but not MyD88, signaling as the adapter used by TLR4 to regulate GLI3. Using pharmacological and genetic tools, they identified IRF3 as the transcription factor regulating GLI3 downstream of TRIF.

    "Furthermore, using additional TLR ligands that signal through TRIF such as the TLR4 ligand, MPLA and the TLR3 ligand, Poly(I:C), we confirm the role of TRIF-IRF3 in the regulation of GLI3."

    They found that IRF3 directly binds to the GLI3 promoter region and this binding was increased upon stimulation of TRIF-IRF3 with Poly(I:C). Using Irf3−/− MEFs, the researchers found that Poly(I:C) stimulation no longer induced GLI3 expression. Finally, using macrophages from mice lacking Gli3 expression in myeloid cells (M-Gli3−/−), they found that in the absence of Gli3, LPS stimulated macrophages secrete less CCL2 and TNF-α compared with macrophages from wild-type (WT) mice.

    "Taken together, these results identify a novel TLR-TRIF-IRF3 pathway that regulates the expression of GLI3 that regulates inflammatory cytokines and expands our understanding of the non-canonical signaling pathways involved in the regulation of GLI transcription factors."

    Science Discoveries © www.scienceaq.com