• Home
  • Chemistry
  • Astronomy
  • Energy
  • Nature
  • Biology
  • Physics
  • Electronics
  • Scientists Discover Promising Target That May Stop Cancer Metastasis
    Scientists Discover Promising Target That May Stop Cancer Metastasis

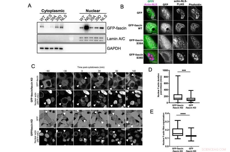
    Nuclear fascin contributes to F-actin bundling. (A) Representative western blot of fascin knockdown (KD) HeLa cells expressing specified GFP-fascin constructs subjected to biochemical fractionation. Nuclear and cytoplasmic compartments probed for GFP-fascin (80 kDa), Lamin A/C (69/62 kda) and GAPDH (36 kDa). Representative of three independent experiments. (B) Representative confocal images of nuclei of fascin KD HeLa cells co-expressing specified GFP-fascin constructs (green) and actin-NLS-FLAG construct, fixed and stained for FLAG (magenta) and F-actin (phalloidin). Scale bars are 10 µm. (C) Representative stills from time-lapse confocal movies of fascin KD HeLa cells co-expressing GFP or GFP-fascin (top panels) and iRFP-nAC nuclear F-actin probe (bottom panels) pre- and post-cytokinesis. Arrowheads point to dividing or daughter cells. Scale bars are 10 µm. (D) Quantification of duration of nuclear F-actin filaments in cells as in (C). (E) Organization of nuclear F-actin in synchronized cells, 10 hr after release. For (D) and (E), N=89–100 cells/condition, pooled from three independent experiments. Graphs shows min/max and mean of dataset. ***=p < 0.001, ****=p < 0.0001. Credit: eLife (2022). DOI: 10.7554/eLife.79283

    Researchers have shown that a protein called fascin acts in the control center of cancer cells and influences their ability to repair themselves, grow and move, according to a study published today in eLife.

    The study reveals an important route through which fascin promotes cancer development and provides insights into potential pathways that could block its action.

    Fascin is known to control the structures that allow cells to move—specifically the assembly of bundles of a protein called actin, which create the tiny "legs" that cancer cells use to migrate to distant sites within the body. Fascin is also known to be at much higher levels in most solid tumors, where it helps cancer cells migrate and invade into other tissues. This invasion—or "metastasis"—of tumor cells is the main reason why many cancers are so hard to treat

    "We have previously shown that fascin resides in the control center of the cell—the nucleus—at certain times in the cell's growth cycle," explains lead author Campbell Lawson, Research Associate at the Randall Center for Cell and Molecular Biophysics, King's College London, U.K. "However, it was not known how fascin's movement or function within the nucleus are controlled, and this hinders our ability to develop treatments that block its role in promoting cancer growth and spread."

    To understand fascin further, the team created a series of cancer cell lines with and without functional fascin, as well as a suite of fascin "nanobodies" labeled with fluorescent markers, to alter its location in cells and explore its interactions with other proteins in the nucleus.

    They found that fascin is actively transported in and out of the nucleus and, once there, it supports the assembly of actin bundles. Indeed, cells without fascin were unable to build nuclear actin bundles to the same extent. Fascin also interacted with another group of important proteins in the cell nucleus, called histones. When fascin is not involved in bundling actin, it is bound to histone H3—an important player involved in organizing DNA within the nucleus.

    Given the interaction of fascin with histones, the team looked at whether fascin was also involved in DNA repair processes in cancer cells, which helps them to survive. They found DNA repair was impaired in cells lacking fascin, indicating that the protein might be required for cancer cells to trigger their response to DNA damage caused by chemo- or radiotherapy. Fascin-depleted cells also had changes to their chromatin structure—the way the DNA is packaged in the cell—compared to cells with normal fascin levels.

    Although nuclear fascin plays an important role in nuclear actin assembly, DNA structure and repair, it is also important in the cell cytoplasm, where it helps cancer cells build tiny appendages called filopodia, which promote invasion. So the team wanted to understand whether moving all fascin into the nucleus would prevent the cytoplasmic function of fascin.

    As they anticipated, in cells with enhanced nuclear fascin, the number of filopodia was significantly reduced because there was no fascin in the cytoplasm to support assembly of these structures. The cells also invaded less into 3-dimensional scaffolds that mimic the tissue surrounding tumors. Importantly, cells that had forced nuclear fascin had significantly reduced growth rates and viability because they assembled large stable actin bundles in the nucleus which prevented them from going through the cell cycle. Collectively, these results indicate that, rather than trying to find ways to block fascin, forcing it all into the nucleus of cancer cells could prevent their growth and movement.

    "Our study provides insights into a new role for fascin in controlling nuclear actin bundling to support tumor cell viability," concludes senior author Maddy Parsons, Professor of Cell Biology at the Randall Center for Cell and Molecular Biophysics, King's College London. "Given fascin is at very high levels in many solid tumors, but not in normal tissues, this molecule is an interesting therapeutic target. We propose that promoting fascin accumulation in the nucleus of cancer cells, rather than only focusing on targeting it in the cell cytoplasm, could be an alternative approach that would prevent both tumor growth and spread." + Explore further

    How cell nuclei squeeze into tight spaces




    Science Discoveries © www.scienceaq.com